끠
搜索
协会邮箱
首页
新闻
男排
女排
沙滩排球
青少年排球
大众排球
活动
国家队
国家男子排球队
国家女子排球队
国家男子沙滩排球队
国家女子沙滩排球队
排球
历史资料
规则
培训
赛事活动征集
沙滩排球
历史资料
青少年排球
青少年通知公告
青少年新闻
大众排球
中国联赛
2025-2026中国排球超级联赛
2024-2025中国排球超级联赛
2023-2024中国排球超级联赛
2022-2023中国排球超级联赛
中国排球协会
介绍
章程
华力宝公司
中国排球史
华力宝商城
下载专区
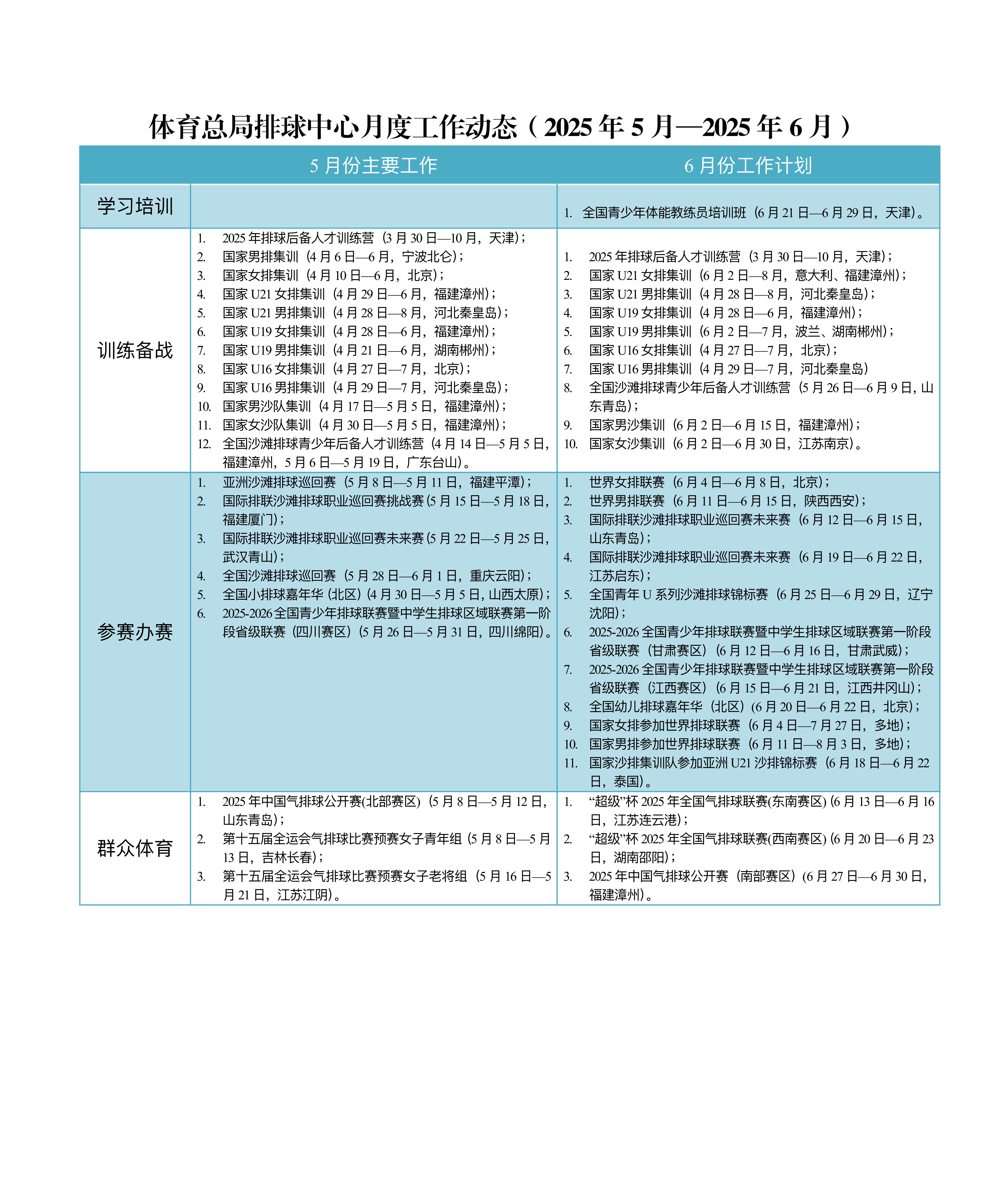
体育总局排球中心月度工作动态(2025年5-6月)
创建时间:
2025-06-01
08:30
넶
浏览量:
0
首页
ꄲ
中心工作动态
ꄲ
体育总局排球中心月度工作动态(2025年5-6月)
本网站由阿里云提供云计算及安全服务
本网站支持
IPv6
本网站由阿里云提供云计算及安全服务
本网站支持
IPv6
本网站由阿里云提供云计算及安全服务
本网站支持
IPv6
本网站由阿里云提供云计算及安全服务
本网站支持
IPv6