끠
搜索
协会邮箱
首页
新闻
男排
女排
沙滩排球
青少年排球
大众排球
活动
国家队
国家男子排球队
国家女子排球队
国家男子沙滩排球队
国家女子沙滩排球队
排球
历史资料
规则
培训
赛事活动征集
沙滩排球
历史资料
青少年排球
青少年通知公告
青少年新闻
大众排球
中国联赛
2025-2026中国排球超级联赛
2024-2025中国排球超级联赛
2023-2024中国排球超级联赛
2022-2023中国排球超级联赛
中国排球协会
介绍
章程
华力宝公司
中国排球史
华力宝商城
下载专区
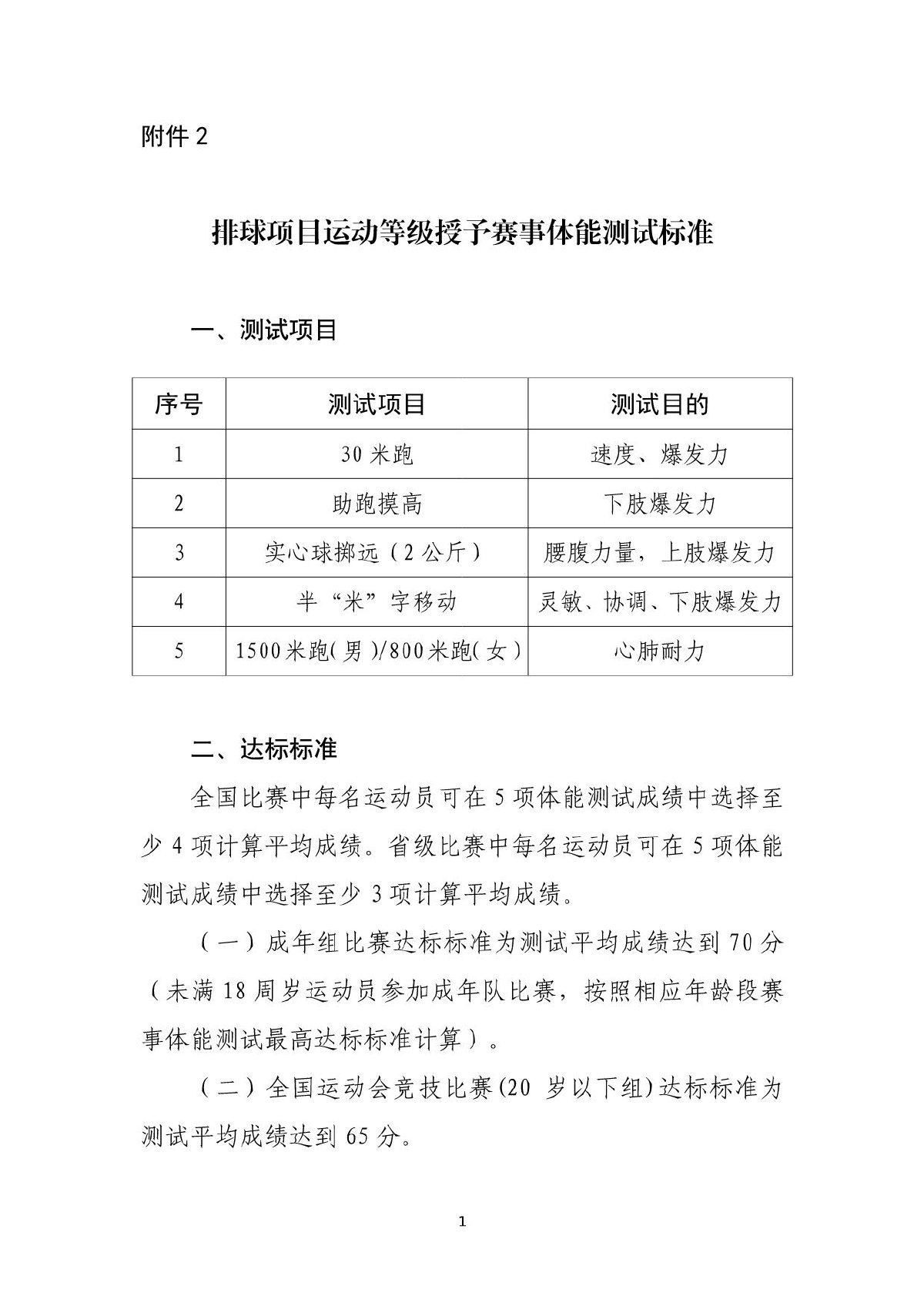
关于印发排球项目国际比赛全国比赛技术等级管理办法实施细则的通知
创建时间:
2025-03-04
10:25
넶
浏览量:
0
首页
ꄲ
通知公告
ꄲ
排球通知公告
ꄲ
关于印发排球项目国际比赛全国比赛技术等级管理办法实施细则的通知
本网站由阿里云提供云计算及安全服务
本网站支持
IPv6
本网站由阿里云提供云计算及安全服务
本网站支持
IPv6
本网站由阿里云提供云计算及安全服务
本网站支持
IPv6
本网站由阿里云提供云计算及安全服务
本网站支持
IPv6